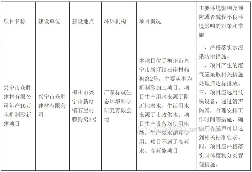
根据兴宁市众胜建材有限公司年产10万吨机制砂新建项目环境影响报告表等,按照建设项目环境影响评价审批程序的有关规定,我局拟对该项目环境影响评价文件作出批准决定。为体现公开、公正的原则,强化公众参与,现予公示。公示期5个工作日(2025年10月31日至2025年11月6日)。如有意见,请在公示期内来信或来电向我局反映。
联系地址:兴宁市兴南大道梅州市生态环境局兴宁分局五楼综合股,邮编:514500

联系电话:0753-3259531 传真:0753-3261488
听证告知:依据《中华人民共和国行政许可法》第四十七条规定,自公示之日起五个工作日内申请人及有关利害关系人可对我局拟作出的建设项目环境影响评价文件批复决定以书面形式提出听证申请。